中山大学管理学院MBA2019年招生简章
中山大学管理学院工商管理硕士教育谨循“博学、审问、慎思、明辨、笃行”的校训,基于“融汇中西管理智慧、培养创业创新精神、践行服务社会责任、作育商界管理精英”的使命,凭借一流的国内外师资,不断更新的课程设置,严谨的教学管理,致力于培养具有国际视野、具备全球竞争力、理论与实务并重、善于解决实际问题、具备创新与创业精神、具有国际经营战略头脑和总揽全局决策能力的商界精英,为企业和社会创造价值。
1.招生人数
管理学院2019年计划面向全国招收工商管理硕士学位研究生(招生计划人数待定,请留意后续更新),包括国际工商管理(全日制)、国际工商管理(非全日制)、工商管理(非全日制)、高级管理人员工商管理硕士(非全日制)四个报考方向。
2.报考条件
2.1中华人民共和国公民。(外籍人士按照我校接收外国留学生的申请程序办理。)
2.2拥护中国共产党的领导,遵守中华人民共和国宪法和法律,道德品行良好。
2.3身体健康状况符合国家和我校规定的体检要求。
2.4大学本科毕业后有不少于3年工作经验者;或已获硕士或博士学位,并有不少于2年工作经验者。(备注:以上工作年限计算截至2019年9月1日。)
2.5在校研究生报考须在报名前征得所在培养单位同意。我校不接受学生在我校同时攻读两个(及以上)不同层次或相同层次的学位。
2.6持境外获得的学历证书报考者,须通过教育部留学服务中心认证,资格审查时须提交认证报告。
2.7我校学习方式为“非全日制“的招生专业方向只接受报考类别为“定向就业”的考生报考。
考生在申请提前面试和全国联考报名前应认真了解并严格按照报考条件及相关政策要求选择填报志愿,凡因不符合报考条件及相关政策要求,造成后续不能现场确认、考试、复试或录取的,后果由考生本人承担。
3.报名程序
3.1考生报名前应仔细核对本人是否符合报考条件,报考资格审查将在报名、复试及录取阶段进行。凡不符合报考条件的考生将被取消报考、复试以及录取等资格。
3.2报名包括网上报名和现场确认两个阶段。所有参加硕士研究生招生考试的考生均须进行网上报名,并到报考点现场确认网报信息、缴费和采集本人图像等相关电子信息。考生须于2018年10月(具体时间以教育部公布为准)登录“中国研究生招生信息网”进行网上报名,并在网报时所选报名点规定的现场确认时间到报名点进行报考信息现场确认。网上报名及现场确认的具体办法及要求将于报名工作开始前在中山大学研究生招生网上公布。报名期间,考生可自行修改网报信息,逾期不再补报,也不得修改报名信息。
3.3教育部在报名期间将对考生学历(学籍)信息进行网上校验,并在考生提交报名信息三天内反馈校验结果。考生可随时上网查看学历(学籍)校验结果,也可在报名前或报名期间自行登录“中国高等教育学生信息网查询本人学历(学籍)信息。未通过网上学历(学籍)校验的考生应及时到学历(学籍)权威认证机构进行认证,在现场确认时须将认证报告交报考点核验。
3.4考生应按要求准确填写个人网上报名信息并提供真实材料。因考生网报信息填写错误、填报虚假信息而造成不能参加考试或录取的,后果由考生本人承担。
4.初试科目及考试方式
工商管理硕士(MBA)初试科目为管理类联考综合能力和英语二。综合能力为全国联考科目,满分为200分;英语二为统考科目,满分为100分。全国统考和联考科目的命题工作由教育部考试中心统一组织;统考科目考试大纲由教育部考试中心统一编制,联考科目考试大纲由教育部考试中心或教育部指定相关机构组织编制。
初试地点:由考生网报时选定的报名点安排。
初试时间:2018年12月下旬(具体时间以教育部公布为准)。
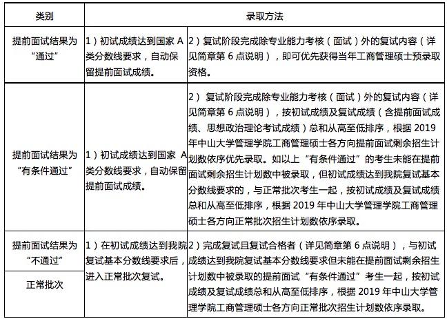
5.录取方法
符合报考条件的考生可申请参加提前面试,该成绩仅招生当年有效。

以上各类别最终录取人数可能因考试成绩、上线人数等因素影响与原计划有所出入,上线生源不足的类别,未使用完的招生计划将在各方向内按照“通过-有条件通过-正常批”的次序使用。
6.复试
6.1复试内容包括专业能力考核(面试)、思想政治理论考试等。其中,思想政治理论科目由学校自命题,将在全国管理类联考之后进行,成绩不合格者不予录取,考试成绩计入复试总成绩。有关思想政治理论考试的时间及说明请见中山大学研究生招生网及管理学院MBA教育中心网站的通知。
6.2所有考生必须参加复试,不参加复试或复试不合格的考生不予录取。已在提前面试中获得“通过”、“有条件通过”的考生,须完成除专业能力考核(面试)外的复试内容;未参加提前面试、在提前面试中未获得“通过”或“有条件通过”的考生,须完成全部复试内容。复试时间、地点待定(时间为每年4月份左右,具体以学院公布的复试实施细则为准)。
6.3报考非全日制国际工商管理方向的考生需加考英文能力测试。此项测试仅作为是否有资格入读“02(非全日制)国际工商管理”方向的参考条件,不计入复试总分,不参加者视为不参加复试(测试时间为每年4月份左右,具体以学院公布的复试实施细则为准)。
6.4所有参加复试的考生须于复试期间在中山大学规定的医院进行体检,不参加体检或体检不合格者不予录取。体检时间另行通知。体检标准参照教育部、卫生部、中国残疾人联合会颁布的《普通高等学校招生体检工作指导意见》、《教育部办公厅卫生部办公厅关于普通高等学校招生学生入学身体检查取消乙肝项目检测有关问题的通知》和中山大学研究生招生网上发布的《中山大学研究生体检异常受限招生专业目录》的相关规定执行。
6.5所有考生在参加复试时须携带本人第二代居民身份证、最后学历、学位证书原件及复印件,学历(学籍)认证报告原件及复印件,本科阶段学习成绩单原件等材料备查,上述证件的复印件及本科阶段学习成绩单原件,于复试时统一交由管理学院MBA教育中心存档。未获得学位者可不提交学位证书。
7.录取
根据考生的初试成绩、复试成绩,并结合考生申请材料真实性复查、政审以及体检结果,择优录取。
8.招生类别、招生计划及相关说明
8.1 2019年管理学院工商管理硕士招收非定向就业和定向就业(含国家专项计划)两个类别的硕士研究生。
8.2在读期间不能申请硕博连读,不能申请转专业或方向。
8.3报考“退役大学生士兵”专项硕士研究生招生计划的考生,应为高校学生(指全日制普通本专科(含高职)、研究生、第二学士学位的应(往)届毕业生、在校生和入学新生,以及成人高校招收的普通本专科(高职)应(往)届毕业生、在校生和入学新生)应征入伍退出现役,且符合我校工商管理硕士研究生报考条件者。考生网上报名时应选择填报退役大学生士兵专项计划,并按要求填报本人入学、入伍、退役等相关信息。
8.4报考“少数民族高层次骨干人才计划”、“对口支援西部地区高校定向培养研究生计划”等国家专项计划的硕士研究生将根据教育部有关规定执行。
9.学习方式和学费

9.1硕士研究生均须缴纳学费,具体学费标准可在中山大学研究生招生网查阅。保留入学资格硕士研究生按录取当年学费标准缴纳学费。
9.2在读期间,非定向就业全日制硕士研究生住宿费按学校研究生住宿费标准收缴,其他费用自理;非全日制招生专业方向只能招收“定向就业”的考生,在读期间我校不负责安排住宿,食、宿、交通等费用自理。
9.3录取为非定向就业的考生,入学前须将档案关系迁入我校,毕业时纳入国家就业派遣,按学生本人与用人单位双向选择的办法就业;录取为定向就业的考生,录取时须签署定向就业协议,其档案关系不能转入我校,毕业时按定向合同就业,不能纳入国家就业派遣;录取为国家专项计划的考生,按国家相关专项计划政策执行。
10.奖助金和奖学金
10.1非定向就业的全日制硕士研究生和专项计划定向就业的非在职硕士研究生可申请“中山大学硕士研究生奖助金“(包括国家助学金、学业奖学金和学业助学金),符合条件的硕士研究生还可申请研究生国家奖学金、学院及企业、社会团体和个人设立的各类奖助学金。定向就业的非全日制硕士研究生不能申请“中山大学硕士研究生奖助金”、国家奖学金。能否申请学院及企业、社会团体和个人设立的各类奖助学金,由设奖单位公布的评选办法确定。中山大学硕士研究生奖助体系的具体内容详见《中山大学研究生学费与奖助体系试行方案》,请登录中山大学研究生院网页查询。硕士研究生奖助金实行动态管理,每年评定一次。具体评审办法参见中山大学研究生奖助金管理相关规定。
10.2管理学院为工商管理硕士新生设置了丰厚的奖学金,根据学生的综合表现评定。01-04方向的全体MBA考生均可申请MBA新人奖及英语优异奖,01方向MBA全日制新生可申请卓越奖学金或新秀奖学金。获得新生奖学金的考生,若当年未能入学的,将被取消新生奖学金资格。EMBA项目则为在读的品学兼优学生设立新锐EMBA奖学金。
10.3奖学金受当年学校和学院整体分配情况,及企业设置奖学金的协议变化而变化。具体信息请以管理学院MBA、EMBA项目网页更新为准。
11.学位授予
全日制和非全日制研究生实行相同的考试招生政策和培养标准,凡学完所规定的全部课程,考试成绩合格,修满规定学分,完成硕士学位论文并通过答辩者,由中山大学颁发相应的、注明学习方式的硕士研究生毕业证书,授予硕士学位。
全日制和非全日制研究生,其学历学位证书具有同等法律地位和相同效力。
12.声明
中山大学管理学院MBA、EMBA招生工作是在中山大学研究生院指导和监督下,按照教育部全国硕士研究生招生工作管理相关规定,由中山大学管理学院MBA教育中心、EMBA教育中心独立完成,未与任何机构合作,也从未委托任何机构举办相关培训。招生过程中所有环节均以教育部及中山大学最新文件要求为准。




